365英国上市(集团)有限公司-Official website
·校主站
·数字校园门户
·旧版回顾
首页
学院概况
学院沿革
学院领导
师资建设
教授 副教授
讲师
企业导师
外籍教师
专业设置
商务英语
应用日语
应用韩语
应用俄语
旅游英语
国际汉语
英国正版365官方网站
通知公告
出国交流
来华留学
英国正版365官方网站管理文件
实习就业
社会实践
顶岗实习
毕业生风采
实习就业管理文件
学生工作
通知公告
团总支学生会
学生活动
党团建设
制度建设
党团知识
创先争优
教学科研
教学管理文件
教学科研动态
教研统计
当前位置:
首页
>>
资讯中心
>>
通知公告
>>
正文
英国上市公司3652023届(2020级)毕业生顶岗实习安排
来源:
海南经贸职业技术学院-英国上市公司365
日期:
2022年06月09日 08:19
点击:
属于:
通知公告
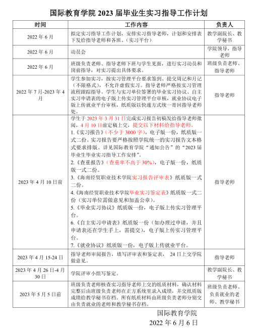
为做好英国上市公司3652023届毕业生(2020级)顶岗实习,特制定此安排。具体详情如图及附件。
英国上市公司3652023届毕业生(2020级)毕业顶岗实习安排.zip
上一:
推广普通话--国际中文教育中文水平等级标准
下一:
关于教材费退费的通知
友情链接
腾讯新闻
中国新闻网
搜狗
新浪
CMS系统
百度
+
腾讯新闻
中国新闻网
搜狗
新浪
CMS系统
百度
好搜
搜狐
Copyright © 2011-2025 365英国上市(集团)有限公司-Official website 版权所有
琼ICP备10200870号-1
地址:海南省海口市美兰区桂林洋高校区 邮编:571127